Electronics Amplifying a low voltage to 12V with a 12V VSS?

Discussion in 'Modding' started by galapogos, 6 Apr 2005.

  1. galapogos

    galapogos What's a Dremel?

    Joined:
    5 Apr 2005
    Posts:
    74
    Likes Received:
    0
    Hi,
    I have a low voltage that I wish to amplify to up to +12V to drive PC fans, but the supply voltage to the opamp is going to be +12V too. Is there any way of getting true 12V rather than suffer a ~1.5V drop?
     
  2. nick01

    nick01 What's a Dremel?

    Joined:
    6 Nov 2004
    Posts:
    598
    Likes Received:
    0
    I think what you want is not amplification (that's for signals), but some kind of DC/DC converter (that's for power). What is your "low" voltage 1.2V, 3.3V ....? Where does the OpAmp come in, fans don't need OpAmps?

    Edit: Something like this http://www.edn.com/archives/1997/121897/26di_04.htm ?
     
  3. galapogos

    galapogos What's a Dremel?

    Joined:
    5 Apr 2005
    Posts:
    74
    Likes Received:
    0
    That looks like what I need. Is there a way to build a simple boost/DC-DC convertor without getting a chip like that?

    My original design was to have 2 sources of 5V, 1 from a PSU +5V that's scaled via an emitter-follower circuit with a potentiometer and another from an Atmel microcontroller port pin out, which supplies a 2-4 bit signal that is run through a DAC to become a 0-5V voltage. An analog mux would then choose between these 2, and select 1, amp/boost it from 0-5V to 0-12V, and this scaled voltage would be fed to the fan. Now that you mention that an opamp isn't the way to do it, I suppose my design isn't sound? Any tips and advice?

    Could I run the microcontroller 2-4bit output through the DAC with a Vcc of +12V rather than +5V, as well as run the emitter-follower circuit at +12V, i.e. replace all +5V Vcc's with +12V? If I run that through an analog mux, I should be getting a voltage scaled to +12V right?(other than perhaps losing 0.7V for either source due to voltage drop at the transistor junction)
     
    Last edited: 6 Apr 2005
  4. nick01

    nick01 What's a Dremel?

    Joined:
    6 Nov 2004
    Posts:
    598
    Likes Received:
    0
    Without some kind of additional PS you will not be able to get 12V. Where does the microcontroller come in? Do you write the code or is it some pre-programmed device? Will the system be connected electrically to the mobo (even if it is just ground)?
     
  5. galapogos

    galapogos What's a Dremel?

    Joined:
    5 Apr 2005
    Posts:
    74
    Likes Received:
    0
    Well, say I'm willing to take the 0.7V drop. Would that work though?

    The microcontroller takes in fan tachometer thermal sensor readings and adjusts the fan speed to regulate temperature either by scaling the voltage(1 of the fan voltage source) or by PWM. I write code to control it. It is optoisolated from the fans to avoid frying the mcu. The microcontroller doesn't touch the motherboard at all, it's powered externally.

    Basically, the DAC output to control the fan is something like Figure 4 in this page. The boost circuit shows an opamp and a PNP transistor that presumably boosts the voltage from the AD1028 DAC output voltage, which is 0-2.5V, to 12V, right? I'm trying to do the same, except with a a different DAC voltage (0-5V) extra source and a mux. I'm also trying to limit the final voltage range to 7-12V rather than 0-12V since obviously the fan wouldn't start spinning till ~7V, which is a conservative lower bound, which leads me to my next 2 questions:

    1) What kind of resistor values should I use for that circuit in Figure 4 to produce 12V from 5V?

    2) I should probably put a resistor network to limit the voltage range. Where should I put it (before the boost circuit so that it limits the DAC output to 2.91-5V?) and any suggestions on how? The trivial way would be to have a higher resolution DAC and just utilize the upper range, but that's wasting bits and not getting the full resolution.
     
    Last edited: 6 Apr 2005
  6. cpemma

    cpemma Ecky thump

    Joined:
    27 Nov 2001
    Posts:
    12,328
    Likes Received:
    55
    Looking at the Fig.4 in your link and the comment "The external circuit required is also relatively expensive." they may mean a rail-to-rail op-amp.
     
  7. Boron

    Boron What's a Dremel?

    Joined:
    13 Jun 2004
    Posts:
    27
    Likes Received:
    0
    I would suggest you to use PWM circut, as shown in figure 5 in your link. It is a very efficient method. With method 4 you would probably also need some kind of a heatsink on your driver transistor.
     
  8. TheAnimus

    TheAnimus Banned

    Joined:
    25 Dec 2003
    Posts:
    3,214
    Likes Received:
    8
    A naughty trick you can do on a PIC is to use the referance voltage generator to drive a transistor amplifyer to provide growl free control of the fan.
     
  9. galapogos

    galapogos What's a Dremel?

    Joined:
    5 Apr 2005
    Posts:
    74
    Likes Received:
    0
    My fan controller has 2 modes - one being PWM and one being linear voltage control(by user potentiometer input or by the microcontroller DAC output). PWM mode is very similar to figure 5, except it's using a TIP31. I'm still trying to figure out linear voltage control.

    I'm now faced with 2 options.

    2) running a supply voltage of 5V and amping the mux output to 0-12V(realistically 0-10.6V).

    3) running a supply voltage of 12V and doing away with the opamp

    Option 2 looks easier, but I'm not sure if there are any problems using a higher 12V supply voltage with the R-2R DAC or emitter-follower circuit. The emitter-follower circuit that I'm thinking of looks something from this page, probably the NPN/PNP pair since it produces only a 0.7V drop.

    Another problem I'm facing is that the DAC output will produce a voltage from 0-5V or 0-12V, but I really want the DAC output voltage to vary from 2.92V-5V or 7-12V. What can I do to limit this? This isn't a problem with the emitter-follower circuit since I can choose resistor values to get the right voltage division.

    TheAnimus, I'm sorry but what's a PIC? Which transistor amplifier in which circuit are you talking about?
     
  10. TheAnimus

    TheAnimus Banned

    Joined:
    25 Dec 2003
    Posts:
    3,214
    Likes Received:
    8
    an arazona microchip pic

    www.microchip.com i prefer their low end stuff. But i prefer atmel's high end stuff.

    I can't remeber, i might of accepted the voltage drop, might of used a FET.
     
  11. galapogos

    galapogos What's a Dremel?

    Joined:
    5 Apr 2005
    Posts:
    74
    Likes Received:
    0
    So you're saying that in the PIC, you can use the reference voltage generator as a PWM signal to the fan? I'm not too concerned with that since I'm able to generate a PWM signal rather easily with the atmel. What I'm concerned with is the other stuff that I mentioned.
     
  12. NoMercy

    NoMercy What's a Dremel?

    Joined:
    23 Nov 2004
    Posts:
    161
    Likes Received:
    0
    The "Figure 4. Boost circuit for driving a 12-V fan" looks like a good option, though I'm also in the PWM camp when it comes to driving motors :)
     
  13. galapogos

    galapogos What's a Dremel?

    Joined:
    5 Apr 2005
    Posts:
    74
    Likes Received:
    0
    How does the math work out for Figure 4 though? How is the output voltage derived based on the resistor values? If I had to use that, I would have to modify it since my DAC output is probably 5V if I were to use a boost circuit.
     
  14. NoMercy

    NoMercy What's a Dremel?

    Joined:
    23 Nov 2004
    Posts:
    161
    Likes Received:
    0
    Op-amps have a fairly simple formua for determing there gain, 'Gain = (R1+R2) / R1'

    I'm not overly sure what effect the use of the final output voltage as the feedback path has on this equasion, but I can't imagine it would be overly signifiacnt (R2 might be in effect 42kΩ instead of 39kΩ ). The gain I would imagine is around 5 for the values given, so just use the formula above.

    The choice of sourcing the feedback from the other side of the transistor is most likely to keep the output as high as possible when running at full, just remember you must choose a rail to rail op-amp for this, a 741 is nice but probably won't cut the mustard :)
     
    Last edited: 7 Apr 2005
  15. galapogos

    galapogos What's a Dremel?

    Joined:
    5 Apr 2005
    Posts:
    74
    Likes Received:
    0
    Thanks. I know the basic gain equation from my intro to analog circuits, but the extra NPN transistor, R3 and R4 threw me off. Also, the I thought the gain equation was for a non-inverting opamp. In figure 4 it isn't in this configuration. The input signal is fed into Vin- instead of Vin+. Everything's reversed.

    What's R3 and R4 for? Is R4 just a pullup resistor to pull the output to base to 12V or something?

    I tried to simulate this circuit with multisim but I couldn't get anything interesting at all. I also tried building the circuit with a TIP32A instead of the BD136 but the fan voltage would be pegged to 12V even when the non-inverting input is set to 0V.

    What's not nice about the 741, other than the fact that it's not rail-to-rail and I'll lose like 1.4V on the high end? I have LMC7111 rail-to-rail opamps but those have a max Vss of 10V so I can't use them either.
     
    Last edited: 7 Apr 2005
  16. NoMercy

    NoMercy What's a Dremel?

    Joined:
    23 Nov 2004
    Posts:
    161
    Likes Received:
    0
    Moments like this I wish my kit wasn't packed up for moving, or I had some form of working circuit simulation software :/

    R3 and R4 are more than likely just biasing/protection for the transistor (it's a PNP not a NPN). I didn't take too much notice of what the +/- signs were doing on the op-amp, and the only bit which just confuses me is that the feedback path is to the positive.

    I'd be tempted to fiddle liberally with it until it works, possibly going as far as replacing the op-amp with a non-inverting and changing the transistor circuit to a simple NPN setup, sorry I can't help much more, know any good and cheep (aka free) circuit schematic capture and simulation tools gEDA just refuses to load for me :/

    --

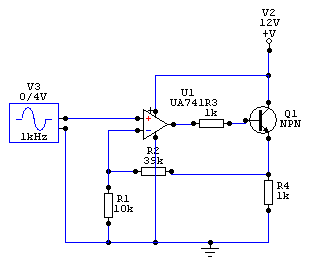
    Well found one, not sure how good it is, but using a 741 (well it's easy to find on the list) and a NPN in emmitter follower seems to work fine, ignoring the huge drop in output range due to the 741, this simulation showing it as 1v to 9v.

    Looks pretty horrid, but hey diagrams help, so curtersy of CircuitMaker Student Version we have (1KHz sig-gen is your ADC, R4 is your fan):
    [​IMG]
     
    Last edited: 7 Apr 2005
  17. TheAnimus

    TheAnimus Banned

    Joined:
    25 Dec 2003
    Posts:
    3,214
    Likes Received:
    8
    no, you use the referance voltage generator to make an varying voltage, so you don't have to use PWM, so much so less growling.
     
  18. cpemma

    cpemma Ecky thump

    Joined:
    27 Nov 2001
    Posts:
    12,328
    Likes Received:
    55
    The original Fig 4 circuit works and I can get up to 11.8V to the fan according to Circuitmaker, even with a 741. :confused:

    [​IMG]

    Gain = 1 + 39/10 = 4.9

    2.4V x 4.9 = 11.76V.
     
  19. galapogos

    galapogos What's a Dremel?

    Joined:
    5 Apr 2005
    Posts:
    74
    Likes Received:
    0
    Wow, that's great news. I gotta get Circuitmake now, since multisim refuses to work for me. You guys using Circuitmaker 2000?
    Thanks guys, I'll try those circuits out and see if I can get similar results. If I'm able to use a cheap opamp like the 741 or 358 that'd be huge :)
     
    Last edited: 7 Apr 2005
  20. NoMercy

    NoMercy What's a Dremel?

    Joined:
    23 Nov 2004
    Posts:
    161
    Likes Received:
    0
    *slaps head with a audible clap* The PNP inverts the output, so the feedback via the positive is still negitive feedback.

    What's going on at that transistor is still confusing me, Anyone seen any papers detailing the arrangement? Definately looks handy, if only for DC applications.
     

Share This Page