Mk.6 EMP -Experimental Modular Project-

Discussion in 'Project Logs' started by Captain Slug, 20 Jun 2005.

  1. gebrek

    gebrek What's a Dremel?

    Joined:
    11 Apr 2005
    Posts:
    91
    Likes Received:
    0
    I've been trying to wrap my head around the plug bus idea and I still don't know that it's practical.



    I can't wait to see how you prove me wrong!
     
  2. Captain Slug

    Captain Slug Infinite Patience

    Joined:
    25 Nov 2001
    Posts:
    1,404
    Likes Received:
    7
    Un-Update: Although I cannot start on this project at present I have started acquiring vital parts for this machine. The project also has a new super-top-secret feature that only me and 2 other people know about at the moment which will make this an even more unique specimen once it's operational.

    However, I still have not been able to find a partner willing to help make the plug-bus a reality. That's a big hurdle that stills needs to be overcome before this project can happen. Also now on the agenda is me needing to build a heat-warping table for myself. That's the one remaining tool I will need in my collection to make this case a reality.
     
  3. Captain Slug

    Captain Slug Infinite Patience

    Joined:
    25 Nov 2001
    Posts:
    1,404
    Likes Received:
    7
    Update from 11-19-05
    Flamerail is going to start work on the modification I have planned for the CPU heatsink and I just received the source heatsinks for the custom video card cooling I plan to make. And as the project has mulled around in my head I have managed to come up with some more strange and unique functional concepts.

    1. The whole computer will be cooled by only one (very powerful high volume output) fan with a variable speed control. My methods for accomplishing this will be explained in more detail later.
    2. I will be modifying a Video LCD as a secondary display by using multiple backlight allowing me to have a normal display, or a UV or RED backlit display. This will make night operation more tolerable, and will allow me to limit the light source color pallette.
    3. I will be machining my own video card heatsinks and cooling ducts using various methods.
     
  4. Captain Slug

    Captain Slug Infinite Patience

    Joined:
    25 Nov 2001
    Posts:
    1,404
    Likes Received:
    7
    Happy Happy, Joy Joy!
    I found a pre-existing product that I can purchase and modify to solve the biggest problem I was having with the plug-bus.
    [​IMG]
    I can buy a couple of these and make a mechanical setup that clamps the drive cables onto the case side of the plug bus, and then when the halves are slid together they mate the SATA cable ends into the receptacles. And to simplify matters and organize the cables a little bit more I could use an IDE to SATA adapter for the optical drive(s).

    I'm also nearly finished shopping for hardware and have a full part list to work from. I'm going to go talk to my friends Dad sometime in the next week to discuss getting the plug-bus prototype made so I can finally get this project underway.
    Admittedly it will be sidelined for a while though. The only progress that will be made will be done by parties other than myself due to my lack of electrical or lathing skills. The real work will start as soon as I get a vacuum-forming table made.
     
  5. Captain Slug

    Captain Slug Infinite Patience

    Joined:
    25 Nov 2001
    Posts:
    1,404
    Likes Received:
    7
    The semester is almost over and I now have a friendly local machine shop that is going to (amazingly enough) allow me to use their currently unutilized machining tools. I met the owner's son in one of my classes this semester and he will be helping me learn how to mill and lathe and potentially I might even be able to make the frame out of welded aluminum.
    Once finals have finished I will be making more progress of over-due projects and then concentrating on getting the PCB design made for the plug-bus which I will be making with the help of the owner of the machine shop.
     
  6. Rocket733

    Rocket733 Austerity - It's the only way

    Joined:
    27 Dec 2003
    Posts:
    1,166
    Likes Received:
    3
    Awesome, this project looks really sweet and I'd love to start seeing some of the concepts put in place.
     
  7. Captain Slug

    Captain Slug Infinite Patience

    Joined:
    25 Nov 2001
    Posts:
    1,404
    Likes Received:
    7
  8. Captain Slug

    Captain Slug Infinite Patience

    Joined:
    25 Nov 2001
    Posts:
    1,404
    Likes Received:
    7
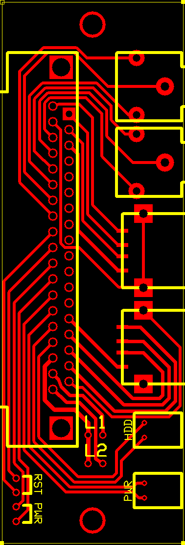
    The case-half of the PCB is designed.
    http://www.captainslug.com/modding/mk6_plug-bus_ch_pcb2.gif

    The case-half will be only female connectors while the tray half will be only male. This made the traces easier to do since Male and Female connectors have reverse pinouts allowing me to simply mirror most of the elements.

    The last part to design is the front panel interface PCB.
     
  9. Captain Slug

    Captain Slug Infinite Patience

    Joined:
    25 Nov 2001
    Posts:
    1,404
    Likes Received:
    7
    My keyboard/deadly weapon arrived! I bought myself this for christmas this year after finding one on ebay.
    [​IMG]
    Storm 1100 series industrial keyboard made out of stainless steel and ABS with laser-engraved keys. It weighs atleast 10 pounds but it's not much larger than my portable USB keyboard.
    [​IMG]
    The underside is equally rigid. If I can get the keyboard apart I will be looking into using RIT dye to stain the outer shell black.
    [​IMG]
    Gleee! :D
     
    Last edited: 30 Dec 2005
  10. Soulmage

    Soulmage Minimodder

    Joined:
    20 Oct 2005
    Posts:
    242
    Likes Received:
    1
    From looking at the pcb layouts, how are you going to connect the cables to each side?
     
  11. frodo

    frodo What's a Dremel?

    Joined:
    1 Nov 2003
    Posts:
    1,095
    Likes Received:
    0
    tyhat keyboard looks YUMMY!
     
  12. Captain Slug

    Captain Slug Infinite Patience

    Joined:
    25 Nov 2001
    Posts:
    1,404
    Likes Received:
    7
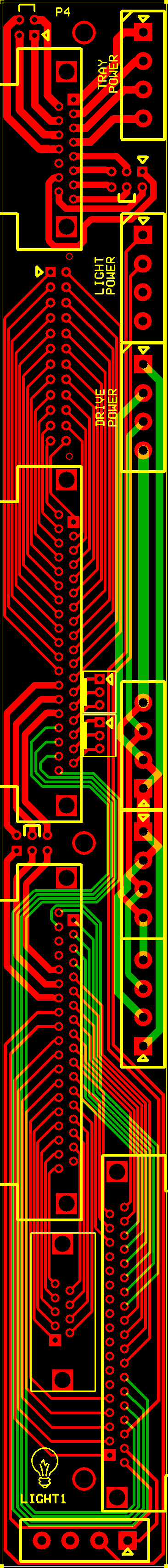
    The two PCB halves link together using 2 DB37 and one DB15 sub-D connectors.

    With that answered, here's the front-panel PCB.
    http://www.captainslug.com/modding/mk6_plug-bus_fp_pcb2.gif
    The Power, Reset, and Light Power toggle switches will connect to the PCB through headers. Mainly because the selection of PCB-mount switches was limited, but it will also afford the option of changing switches later if I want to.
    Similarly the Power and Reset LEDs will simply slide into horizontal-mount PCB sockets.
     
  13. gebrek

    gebrek What's a Dremel?

    Joined:
    11 Apr 2005
    Posts:
    91
    Likes Received:
    0
    Any idea as to a time frame for the PCBs?

    and on a side note, that has got to be the sexiest keyboard I've seen in a while. Does it use the old spring switches, or the crappy rubber ones that lack feedback?
     
  14. Captain Slug

    Captain Slug Infinite Patience

    Joined:
    25 Nov 2001
    Posts:
    1,404
    Likes Received:
    7
    I'm still working on another case and I need some advice from the expert I'm in contact with before I get to work on the PCB.
    I'm fairly sure based on the feel of the keys that it's a membrane carbon-contact keyboard.
     
  15. gulp35

    gulp35 What's a Dremel?

    Joined:
    15 Feb 2003
    Posts:
    84
    Likes Received:
    0
  16. Starman97

    Starman97 What's a Dremel?

    Joined:
    17 Sep 2003
    Posts:
    54
    Likes Received:
    0
    Nice, too bad they're not backlit.

    Captain Slug: have you taken yours apart, can LEDs be installed inside to backlight the keys?
     
  17. Captain Slug

    Captain Slug Infinite Patience

    Joined:
    25 Nov 2001
    Posts:
    1,404
    Likes Received:
    7
    No, the keys are opaque.
     
  18. Rocket733

    Rocket733 Austerity - It's the only way

    Joined:
    27 Dec 2003
    Posts:
    1,166
    Likes Received:
    3
    Gotta love the keyboard, looks pretty sweet.
     
  19. Captain Slug

    Captain Slug Infinite Patience

    Joined:
    25 Nov 2001
    Posts:
    1,404
    Likes Received:
    7
    The numlock and caplock SMT indicator LEDs are RED by default so I won't need to replace them! Yay!
    I took the kayboard apart, which was actually pretty easy minus the usage of some metric hex nuts that I don't have the right screwdriver bits for.
    [​IMG]
    I'll be dying the casing black as soon as I can go by some.
    The key-travel on this unit was a bit higher than I'm used to but I managed to fix that by removing the gasketing seal that fits inbetween the casing and the steel backing plate.

    All of the keys are independently supported by their own membrane so theoretically you could simply remove any of the keys that you don't want or find a way to make your own keys (they would still output the default character code though).
     
    Last edited: 31 Dec 2005
  20. Captain Slug

    Captain Slug Infinite Patience

    Joined:
    25 Nov 2001
    Posts:
    1,404
    Likes Received:
    7
    After some concerns with using D-Sub connectors I broke down and decided the use high-amp (4.5AMP max!) capacity .030" diam. Mill-Max Pin Headers & Sockets, which look like this.
    [​IMG]
    One row of 100 pins on each PCB makes the traces much less complicated and allows me to use wider traces for almost everything. In other words EVERYTHING is connected with an overkill amount of trace so this should be a very durable device. These PIN headers also have a longer service life. I also added optional board underlighting LED sockets to opposing corners of all the boards for an aesthetic touch.

    All of this meant redoing all three boards, but in the end I'm much more satisfied with the results.
    This PCB will attach to the motherboard tray
    http://www.captainslug.com/modding/mk6_plug-bus_th_pcb3.gif
    And it will dock into this PCB which will be hard-mounted in the case
    http://www.captainslug.com/modding/mk6_plug-bus_ch_pcb3.gif
    And all of the front panel connections will be forwarded to this PCB
    http://www.captainslug.com/modding/mk6_plug-bus_fp_pcb3.gif

    The case-half and front-panel PCBs will interface with eachother through a rounded floppy cable instead of a D-Sub. This will not only reduce weight and improve cable management, but it will also make the end unit much cheaper. The revisions I made reduced the end-cost by atleast $20.

    The painfully dull part of this process is over and I'm looking forward to getting this made.
     
    Last edited: 3 Jan 2006

Share This Page