////\Project Spidy/\\\\ - Dremel O.C`ing + blazing eyes(update 15/7).

Discussion in 'Project Logs' started by alianyn, 20 Feb 2004.

  1. alianyn

    alianyn What's a Dremel?

    Joined:
    8 Nov 2003
    Posts:
    85
    Likes Received:
    0
    i know so far there haven`t been any successes in this pursuit - but unless i`ve missed something i see no reason a PIC microcontroller could not be programmed to control this - i`ve searched this forum and others and did not find any serious attempt of anyone to do this using a PIC. i`ve only found people suggesting ideas (which are useful), but not a work log including code/connections of someone who tried and failed which makes me think this was avoided due to it being a BIG hassle. welp, i don`t mind the hassle, nor the research into this and i wouldn`t mind failing also where others, probably much better then myself, have failed. though, again, i see no real reason this can not be done with a PIC.

    i do intend however to leave an orderly log on this (in this project log) so even if i don`t make it, someone else can pick up where i left off and not start from scratch.

    here`s hoping i make it :dremel:
     
  2. kremkill

    kremkill What's a Dremel?

    Joined:
    25 May 2004
    Posts:
    1
    Likes Received:
    0
    Hey, I am planning on doing a Spiderman themed case also, and your pics seem to be down. I would appreciate it if you could put the pics back up, or email them to me at cyberadams@hotmail.com. Thanks, and great idea!
    --adam
     
  3. alianyn

    alianyn What's a Dremel?

    Joined:
    8 Nov 2003
    Posts:
    85
    Likes Received:
    0
    thanks,
    the server is up and running though and i checked this from a computer in the hospital and @ work, so it seems fine. before we call up the host, could it be something on your end? is anybody else having problems with the pictures? hand count please...

    i would be happy to email them to you but we are talking a LOT of pics here, and as i recall hotmail is not the best @ storing large amounts - though if you could be more specific about which parts you would like to see, i`d be more than happy to email them to you.
     
  4. Xgamer

    Xgamer What's a Dremel?

    Joined:
    29 Oct 2003
    Posts:
    103
    Likes Received:
    0
    Some of your pics work some dont... :duh:
     
  5. Goblin Tinkerer

    Goblin Tinkerer What's a Dremel?

    Joined:
    24 May 2004
    Posts:
    154
    Likes Received:
    0
    Hehehee a game boy screen i wanna see where this one goes!
     
  6. alianyn

    alianyn What's a Dremel?

    Joined:
    8 Nov 2003
    Posts:
    85
    Likes Received:
    0
    :( - i`m sorry, i`ve checked, double checked and triple checked with our host and ftp account but i can`t explain it nor fix it - nothing seems to be wrong - on the contrary, everything seems to be working smooth now. do tell me if this keeps happening.

    on another note - again the project isn`t dead - though i nearly am...
    got home this friday after a particularly long shift in the hospital (they got us doing o.r rotations now as well :duh: ) and wanted to relax a little by the tv, before i take my modding equipment to ac4g and give it a new plate...
    as it truns fate would want otherwise - i was 5 minutes into watching chapter 22 of the 3rd season of alias (man oh man does jack bristow rock!) when i heard a weird sound, threw a glance above me and time went into matrix bullet mode as i saw an enormous piece of ceiling dropping on me. i jumped to the right, just in time to watch humongous chunks of plaster and other construction material shards, piercing the wall behind where my head was just a second ago... - i leave you with the photos of the aftermath
    [​IMG]
    [​IMG]
    [​IMG]
    so since the girlfriend`s in china until the end of the month :waah: i had t clean up everything and do some redecorating by myself, which ofcourse took the whole weekend (our weekend here is only friday+saturday).
    and tomorrow i`ll have to deal with the insurance people, the landlord and the contractor :blah:

    that out of the way - i did - while on breaks (in the past week) get a chance to do some minor modding work - the results of which i bring you here (touch of the dramatic ehh...)

    finally finished all the bondo work of the front panel
    [​IMG]
    [​IMG][​IMG]

    and ofcourse the sanding (i`ve sanded so much bondo in the past week i`m taking a break from it...)
    [​IMG]

    i then painted the panel using 2 layers of motip`s black Vinyl Dye on top of which one layer of primer (very thin) was applied and another layer of the dye. why you wonder - so i could more easily apply the 2 part (resin + hardener) plastic laquer i mixed to the exact texture.
    i wanted a very specific alien/biomaterial looking texture - u know the kind u would see on a movie spider monster or whatever - the results are pretty good in my opinion and fit spidy very well.
    [​IMG]

    what i would like is your opinion on this - should i keep it or sand it over and paint black...
    if i do chose to keep it bare in mind much work is needed to give all the drives and other acessories on the front panel the same effect...
    please feel free to like or dislike it and to let me know what your reaction to it is as i`m keeping a very open mind about it...

    on to the lighting - SpiderSense is coming along though the time i planned to spend working on the gameboy screen interface was wasted by cleaning also, but i did manage to finish designing the eyes circuit and pcb which will connect to the main spidersense pcb and will be mounted right behind the eyes...
    1st comes the circuit (it`s my take on the throbber which has already been posted by so many people and so many designs - lol - just your basic schmitt trigger...)
    [​IMG]
    you can catch a glimpse of it in action here.
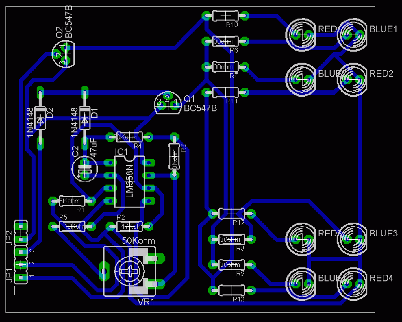
    and ofcourse the pcb design to fit - u`ll understand why it looks like this in a short while...
    [​IMG]
    the leds are situated in 2 pairs 2 red and 2 blue for each eye each two similar leds are placed diagonal of each other for best lighting coverage, and all was measured to be precisely behind the grill which will serve as spidy`s face...
    [​IMG]

    that`s it this time - i`ve got to get back to the cleaning and then another shift in the hospital until tomorrow morning.

    again feel free to post any opinions on the texture - i really need input on that.

    ***edit - whoops - was in a hurry and forgot to post - the lighting circuit - which ofcourse will connect to spidersense which also controls computer power on and off has 3 modes :
    1. power off - throb blue.
    2. power on - constant blue (brighter light).
    3. ide activity - pulsing red.
    just so you non electric guys have an idea what this is supposed to do :thumb:
     
    Last edited: 30 May 2004
  7. Goblin Tinkerer

    Goblin Tinkerer What's a Dremel?

    Joined:
    24 May 2004
    Posts:
    154
    Likes Received:
    0
    Woaa! Dr octopuss tried to kill you with the ceiling tile!!

    Gan grill looks great. Bondo work is awsome.
     
  8. Acid Burn

    Acid Burn ..look but don't touch..

    Joined:
    14 Mar 2004
    Posts:
    976
    Likes Received:
    0
    amazing work with the case! :dremel:

    Hope you're not "interrupted" by any more ceiling attacks :D
     
  9. alianyn

    alianyn What's a Dremel?

    Joined:
    8 Nov 2003
    Posts:
    85
    Likes Received:
    0
    lol - u know what i think he did! if it wasn`t 4 my SpiderSense... :eyebrow:

    anyways - thanks for liking it so far.
    some progress update :
    1. spidy`s eyes :
    pcb is done - here it is in all it`s glory - etched an the components placing and markings are also ironed on it
    [​IMG]
    and here it is all soldered up and ready to be connected to spidersense (it won`t be connecting directly to the mobo)
    [​IMG]

    i did however make a version of this compatible with any mobo and running of the 5Vsb if anyone is interested and did not see my thread over @ the electronics forum...
    [​IMG]
    pinout is:
    1. GND.
    2. Power on (connect to power led (+) on mobo)
    3. IDE activity (connect to ide led (-) on mobo)
    4. %vsb - either if u`r mobo supports it then from there or the atx psu itself

    it`s able to fade blue leds because i`ve used a different transistor connection then is usually used. i used the common emitter instead of the emitter follower so i have access to almost complete 5V. just incase you were wandering what the voltage divider on the sawtooth generator output was for - it`s setting the base voltage very low in a range that allows control of collector-emitter voltage!

    2. front panel :
    after all that bondoing, painting, sanding, detailing, cutting etc...
    it now looks like this (temporary ofcourse...)
    [​IMG]
    and here`s a look from the back allowing you to see how i`ve slotted the plastic to fit the grill in and all the bondo from the backside ;)
    [​IMG]
    i was working on cutting some perspex 2 frost and put behind the grill and act as eyes, when my dremel stopped working :waah: i checked and sure enough the brushes are just a little bit shorter than a 1/4" - now when was the last time YOU checked! :wallbash:
    well - @ least i got to finish cutting the eyeslots in the back of the plastic panel...
    [​IMG]

    so right now i`m gonna do some stuff i can do manually - like start work on my intellimouse explorer...
    [​IMG]

    it`s going to be repainted and windowed with an awesome lighted logo i`m going to carve once the dremel is working again, and give it some 3d texture using some kitbashing and the procedure i used for the front panel.

    little plastic dude is also coming along - almost finished sanding all of him and i`ll primer him tomorrow so i can start painting and cutting him soon.

    the rheobox has been changed also. i did not like how my cd turned out - so i sanded it and it`s going to be revisited, repainted and also given 3d texture using kitbashing, bondo and the laquer bio effect. then the rheobox will be combined with that...

    so i got my work cut out for me - especially considering i need to pass a crucial test on 4th of july (if i don`t pass it - i`ll have to repeat third year and me and the woman won`t be able to travel this coming summer vacation - so if you are religious - pray for me, if not - just wish me luck, i need a LOT of that!)

    roger and out for tonight. perhpas tomorrow some more work if studies will allow - as i am going to make another pcb tomorrow...
     
  10. The_Resetter

    The_Resetter I LIKE CAKE!

    Joined:
    6 Oct 2003
    Posts:
    363
    Likes Received:
    1
    /me likes ! :clap:

    nice work their m8y ;) they gave me full acces to the firewall so i can accualy browse the forums :naughty:
     
  11. alianyn

    alianyn What's a Dremel?

    Joined:
    8 Nov 2003
    Posts:
    85
    Likes Received:
    0
    thanks dude, nice to know i can be @ a lan, (even if virtually) finally, haven`t been to one in ages!
    actually - since i started med school 4 years ago :blah:

    thanks for the liking part though ;)
     
  12. Mondak

    Mondak What's a Dremel?

    Joined:
    27 Dec 2003
    Posts:
    89
    Likes Received:
    0
    Great work. This thing has taken a whole new sirection and is way better than it looked when you started.

    I will keep checking and learning. . .
     
  13. NOMIS

    NOMIS What's a Dremel?

    Joined:
    7 Jun 2004
    Posts:
    402
    Likes Received:
    0
    Woaaaah i just read 5 pages :eek:!

    :clap: :clap: :clap: :clap: :clap:
    I like this very much dude, you got some wicked skills with these tools _b
    I think the case is coming along great, can't wait to see some more updates :jawdrop:

    Wish I had the skills to do this :)!
     
  14. toss

    toss What's a Dremel?

    Joined:
    6 Jun 2004
    Posts:
    75
    Likes Received:
    0
    _B nice dude keep up the leet :dremel: and modding
     
  15. alianyn

    alianyn What's a Dremel?

    Joined:
    8 Nov 2003
    Posts:
    85
    Likes Received:
    0
    thanks guys - for the compliments, and encouragement.
    i was bored, writing up a paper, so i began work on the rheobus in the cd box.
    since the dremel is out i`m going to do some major sandind by HAND in order to fit it in the cd box :/
    but it`s what i got to do... got some nice ideas for it - will post when more work is done.
    and i also have some nice updates on the buttons - got one almost completely the way i want it - i`m working on some "frosting" methods and finding out which one is best for the look i`m after (which is kinda silverish...) glowing blue/red (haven`t decided yet...).
     
  16. Nexxo

    Nexxo * Prefab Sprout – The King of Rock 'n' Roll

    Joined:
    23 Oct 2001
    Posts:
    34,540
    Likes Received:
    1,932
    "Spiderman, Spiderman, does what no other human can... Watch out! Here comes the Spiderman!" :D

    Seemed sort of appropriate here. It's an impressive project. I like the fact there's another PIC design here. Perhaps we should start having a repository of all good PIC circuits for PC controlling. I've thought along the same lines and also have a PIC for monitoring/shutdown, and a throbber built in! :D

    And I really look forward to seeing what you are going to do with that Gameboy LCD screen...
     
  17. alianyn

    alianyn What's a Dremel?

    Joined:
    8 Nov 2003
    Posts:
    85
    Likes Received:
    0
    thank you Nexxo. I appreciate the kind words and interest, Gameboy screen action is being taken at very small steps, as i have heaps of other work on other parts of the project and something always seems to get in the way... (as i am about to post...) however - i must say it is fastly becoming one of the more interesting, i have learned a LOT from trying to run it, and the more i work on it, the more i get ideas how to use it - so i think it`s safe to say i`m anxious (hugely understated) to have it running...

    as for "Divine Divinity" it is a well known piece of work :thumb: (kudos to mike as well, if he`s watching us ;P ) and i can only wish SpiderSense will turn out as well...

    Carrying on - as i previously stated, my dremel seemed to have stopped working, it was weird and since i have heard of this happening due to the motor brushes wear, i checked as per dremel homepage and true enough, the brushes were less than 1/4". So... endeth the weekend - first thing, early in the morning, i went on happily, to the hardware store and what a day that turned out...
    what i meant to buy was :
    1. motor brushes for the dremel.
    2. a signaling lamp for my car (a Peugeot 306 XN model 1996) - as my car had to be tested (i was being threatend with a fine already...).
    what i bought was :
    1. motor brushes for the dremel.
    2. a signaling lamp for the car and warning glue stripes.
    3. a solder station (tmc 50W 350F-900F with antistatic ground output) and some nice fine tips for it.
    4. 10X5K resistors, 10X15K resistors, 5Xbc557b transistors.
    5. Motip primer spray paint, Motip Metal Red acrylack car/motorcycle paint. (something nice i`m planning for the mouse...)
    6. aluminum 60mm vice for my bench drill...
    so i spent quite more than i intended BUT - the solder station was on a special sale only costing about 30$ (it usually costs about 50$), i remembered i needed the parts :/ , and the primer and paint were paid for with a gift certificate i had received almost a year ago from work and was about to expire so it was basically free, oh yeah the same certificate also covered the lights and the strip - so... YEAH :clap: (i love it when stuff`s "free")

    On to business - got home, took out old motor brushes, threw in the new - NOTHING. so i open the dremel up, start looking for what`s bad (now why in heavens name didn`t i do that before... :duh: ).
    after careful examination, i open up the speed controlling bit, and find out that the aluminum lead has been corrupted by rust - now how`d that get in there? :eyebrow:
    so i clean up the rust, then make sure everything is good with some rubbing alcohol. AND, not really believing it (but praying it will work), i closed it up and set it on - to see if it would work. it did not :/
    opened it up again realizing this would take much more work than i previously though, i start measuring conductance using my multimeter and yes, there is to high a resistance on the aluminum lead. i set about the house looking for materials to help me fix it (having no pcb fixing/rear window defogger fixing conductive pen). Finally i land in the kitchen and my eyes sput the cooking aluminum foil, "o.k - should work", measure it with multimeter - sure enough it conducts pretty well. but how do i connect it. it cannot be soldered - as solder slides off of it in seconds after hardening. "so i`ll glue it on the sides" i think making sure ofcourse it touches the right places.
    in all the excitement i forgot to take much needed pictures... BUT i did take this one after gluing the aluminum foil to the part using superglue.
    [​IMG]
    just so you have some scale - the line on the left is a floor tile which is 20cm long (though you can`t see the whole line). the aluminum piece is 1cm long and 1.5mm (yes MM) wide. it was HARD to say the least.
    but having had long sessions in the operating room lately, it wasn`t so bad.
    check for continuity - nothing :waah:
    :idea: - so i take out my new soldering station - set it on the lowest possible setting that you can still solder with and take the tiniest droplet of solder. and after about 3 tries (using arteriole burning techniques for hand stabilization and point control) i get a droplet so small, i can`t see with a naked eye and it`s really flat and holds the connection firmly.
    now there`s continuity, so i hook up the dremel back again and after "frankenstein"`ing it (mind you - a new speed control thingie costs about 20$ here - so it was worth trying to save) i was a bit trembling as i plugged it in the power outlet and got ready to power it on...
    "will it burst in flames?" "will it do nothing?" "can buffy really kick my ass?"
    turn it on and VOILLA - it works - "i think it even works faster than before".
    actually after some lubrication at strategic points it definitely works better/faster than before - hence O.C Dremel (i think perhaps the aluminum foil has even lower resistance than the previous aluminum lead) - which was a great name for the thread given by our man <The Resetter> (thanks dude).

    so on with :dremel: - keep by - i`ll have some more to post later as work progresses...

    *** edit : posted wrong picture version - resized it.
     
    Last edited: 15 Jun 2004
  18. DeadTeddy

    DeadTeddy What's a Dremel?

    Joined:
    22 Apr 2004
    Posts:
    71
    Likes Received:
    0
    erm? you overclocked your dremel? that's kind of cool, weird and scary all at the same time. are you gonna add a water cooling system to it or something?
     
  19. alianyn

    alianyn What's a Dremel?

    Joined:
    8 Nov 2003
    Posts:
    85
    Likes Received:
    0
    nope - BUT as stated before, i have received the ac4g and will be modding it to fit the athlon processor.
    i tried 2 get some copper or alluminum but so far - no success.
    i have already dismantled it and planned the cooling block to be attached to the peltier`s, but without any copper/alluminum i can`t get far...

    i am also working on the control module it came with - i don`t want it hooked up to the aweful 220V so i`m trying to get it to work off a molex.

    hope that works out as you well know the israeli summer was not planned for overclocked cpu`s. (or dremels for that matter ;P)
     
  20. The_Resetter

    The_Resetter I LIKE CAKE!

    Joined:
    6 Oct 2003
    Posts:
    363
    Likes Received:
    1
    I recon pumping 380 volts into that dremel it would OC it even more ;) "For überfastcuttingpower Dremel" :naughty:

    Neway, keep tight in ere, a wicked update is commin up, I feel it cuz my spidersence it tingeling ;)
     

Share This Page